明日预告丨第三届青少年互联网大会即将开幕,敬请关注!
发布日期:2024-05-29浏览次数:
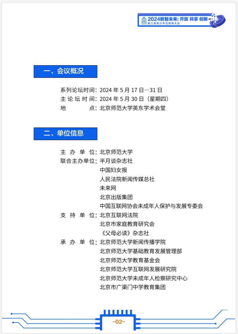
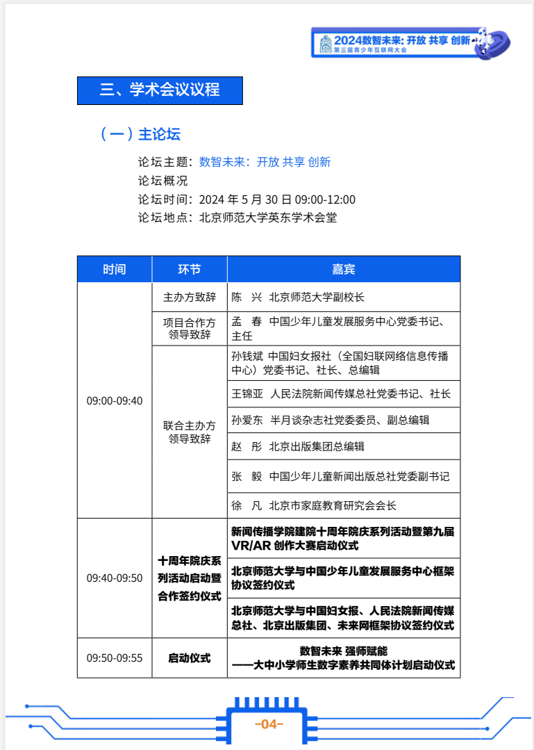
2024“数智未来:开放、共享、创新”第三届青少年互联网大会,将于 2024 年 5 月 30 日(周四)在北京师范大学举行。
本次大会由北京师范大学主办,半月谈杂志社、中国妇女报、人民法院新闻传媒总社、未来网、北京出版集团、中国互联网协会未成年人保护与发展专委会等联合主办,北京互联网法院、北京市家庭教育研究会、《父母必读》杂志社等单位支持,北京师范大学新闻传播学院、北京师范大学基础教育发展管理部、北京师范大学教育基金会、北京师范大学互联网发展研究院、北京师范大学未成年人检察研究中心、北京广渠门中学教育集团等单位承办。2024 第三届青少年互联网大会邀请社会各界携手共同构建青少年数字素养教育生态系统,强化多方共治联动,提高青少年数字科技创新和发展能力,推动青少年在“网上网下同心圆”中健康成长,为教育强国与网络强国建设作出积极贡献。
01 会议概况
02 会议议程
本次会议大咖云集,汇聚了众多行业领袖与专家学者,他们将分享最前沿的知识与见解。这不仅是一个交流与学习的平台,更是一个拓宽视野、结交志同道合的伙伴的绝佳机会。我们热切期待您的参与,共同探索行业未来,共创美好未来!
此次论坛将面向全国基础教育中小学师生进行直播,欢迎广大师生积极关注并参与。扫描下面二维码可观看大会直播!
图片直播链接

北京师范大学直播链接



未来网直播链接

腾讯社会研究中心直播链接

北京市家庭教育研究会直播链接

《父母必读》直播链接


分享到微博
分享到微信
京ICP备13009620号